随着健康中国战略的深入推进,益生菌作为大健康产业中增长最快的赛道之一,正站在从“规模扩张”转向“价值提升”的关键十字路口。
2026年1月30日,一场以“益生菌高品质制造会客厅”为主题的线上产业论坛成功举办。来自行业协会、科研院所、检测机构及领军企业的专家学者齐聚一堂,围绕“标准启新,品质共生”的核心议题,就益生菌产业如何通过《益生菌食品活菌率分级规范》团体标准穿越周期、构建信任体系展开了深度对话。

“益生菌高品质制造会客厅”由热心肠研究院董事长兼院长蓝灿辉主持,对话行业专家就及领军企业
| 行业痛点:从“数字游戏”回归“活菌本质”
益生菌产业近年来蓬勃生长,但伴随而来的“选择迷雾”“信任焦虑”成为行业共性痛点。中国营养保健食品协会执行副会长厉梁秋直言,当前行业面临产品品质参差不齐、市场价格内卷严重以及消费者信任度不足等挑战。
“消费者面对五花八门的宣传,往往无从选择,甚至因使用不到达标的产品而对整个行业产生质疑。”厉梁秋表示。为此,中国营养保健食品协会于2022年牵头制定了《益生菌食品活菌率分级规范》团体标准,要求产品在标签标识的储存条件下,至1/3保质期时活菌率能够达标。这一标准的出台,旨在为产业高质量发展树立风向标,推动全行业建立“品质优先”的共识。

中国营养保健食品协会执行副会长厉梁秋
| 科学循证:“1级活菌率”是健康干预的底线
实验室里优异的数据,最终要服务于人体真实的健康。更高的活菌率、更强的稳定性,如何转化为确凿的健康效益?北京热心肠生物技术研究院董事长兼院长蓝灿辉给出的回答是:“这关乎健康干预的确定性与安全性,需要坚实的科学循证来回答,也成为至关重要的决策依据。”
在益生菌的定义中,“活的微生物”“足够数量”是产生健康效应的前提。中国营养保健食品协会法规标准委员会副主任委员李文军从科学视角进一步夯实了“1级活菌率”的必要性,并指出益生菌的功效应遵循“菌株+剂量+存活=健康效应”的公式。
“益生菌不是玄学,是科学!科学产品必须经得住从实验室到货架再到消费者的全程考验。”李文军强调,“1级活菌率”认证不仅是硬性的技术指标,更是连接科学研究与商业产品的可靠价值锚点。尤其在特医食品和母婴领域,极致的稳定性关乎健康干预的确定性与安全性。通过这一标准,能够让研发者的发现、制造商的工艺与品牌的承诺,基于同一客观标尺进行校准,从而建立起中国益生菌行业的品质信用。

中国营养保健食品协会法规标准委员会副主任委员李文军
| 技术突破:国产菌粉首次实现“1级活菌率认证”
将严苛的标准参数转化为大规模生产中的稳定产品,是研发与制造端的巨大挑战。元生生物首席技术官杨成分享了从理论到实践的突破之路。他指出,益生菌在常温储存中极易衰亡,传统做法是盲目增加初始添加量,但这不仅增加企业成本,还可能违反业界共识。
通过工艺技术创新,在发酵、离心、冻干等全链条中将益生菌培养得更加“健壮”,是提升活菌率的根本途径。据杨成介绍,元生生物已实现首次使用100%国产菌粉获得“1级活菌率”认证。这标志着中国益生菌制造正在从“知其然”向“知其所以然”跨越,不仅在科研论文数量上领先,在核心制造工艺上也正逐步缩短与国际顶尖水平的差距。

元生生物首席技术官杨成
| 市场重塑:以标准构筑“品质护城河”
高标准最终需要在市场中完成价值闭环。健效达品牌创始人郭洪栋从品牌方视角提出,企业竞争正从“价格竞争”转向“标准竞争”。“市场上存在‘活菌不活’的痛点,消费者迫切需要第三方权威认证来辅助决策。”
郭洪栋认为,1级活菌率认证是对产品货架期稳定性的有力背书。尽管消费者教育仍需时间,但坚守高标准、强循证的路径,是企业在第三终端乃至全球市场赢得长期信任、实现复购的关键战略。未来,品牌端应与研发端协同,通过持续的科普普及,将看不见的“高标准”转化为看得见的“品牌价值” 。

健效达品牌创始人郭洪栋
| 专家共识:共建中国方案,引领全球信用
在圆桌对话环节,嘉宾们达成一致共识——“1级活菌率”不应只是一个认证结果,而应成为驱动行业自我提升的“指挥棒”。
李文军指出,1级活菌率标准的推广能显著降低下游企业的成本,因为更高的稳定性意味着无需过度投料即可保证有效性。
杨成提出“共赢”蓝图,认为标准能引导制造企业聚焦核心技术,让消费者、品牌方、科学家共同获益。

左起:蓝灿辉、杨成、郭洪栋
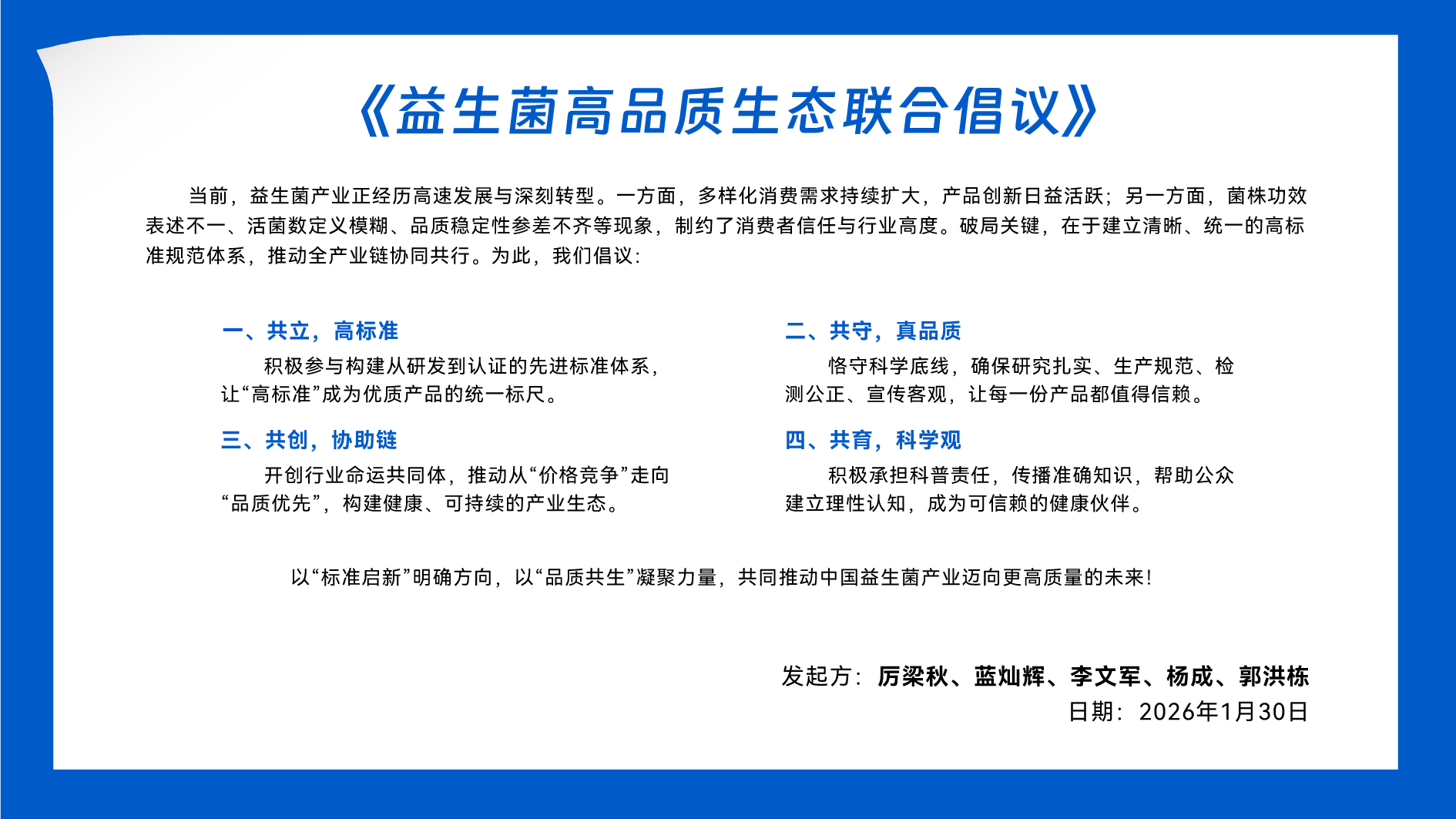
会议最后,与会嘉宾共同发起了《益生菌高品质生态联合倡议》,号召全行业坚守品质初心,深化产学研用合作,共同构建全球健康产业信用体系的“中国方案”。

《益生菌高品质生态联合倡议》
本次论坛不仅是一次技术与标准的宣贯,更是益生菌行业向“高质量制造”转型的重要集体发声。从1级活菌率标准切入,中国益生菌产业正在经历一场从底层技术到市场理念的全方位重塑。唯有标准起新、品质共生,中国益生菌行业才能在国际舞台上真正建立起属于自己的品质高峰。