
编者按:
随着工业的发展,工业技术被越来越多的用于食品生产,货架上涌现出越来越多的精加工食品。然而,越来越多的证据表明,精加工食品的高摄入量可能与非传染性疾病的患病风险增加有关。
那么,究竟什么是精加工食品?有什么方法可以减少精加工食品的摄入?
今天,我们特别编译 BMJ 上发表的关于精加工食品和饮料的文章。希望该文为相关的产业人士和读者带来一些启发和思考。
关键信息:
● 精加工食品和饮料是指原材料经过工业加工制成的产品
● 越来越多的证据表明精加工食品的高消费量与非传染性疾病的风险增加相关
● 公共卫生行动应该聚焦于更广泛的消费的决定性因素,而不是只关注营养素或个人行为
● 需要结构性干预来增加人们获得便利、美味、廉价的最小程度加工食物的机会
● 减少消费量需要地方、国家和国际层面的供需两端的同时改变

精加工食品
从史前时代起,人们就通过食品加工技术来使食物变得更加安全、美味且耐保存1。
为了达到类似的安全性、适口性和保存特性的目标,现代食品也会采取多种加工手段,比如对牛奶进行巴氏杀菌以减少有害微生物,对小麦进行碾磨以去除其中的难消化成分以及使用罐装保存水果以延长货架期。
过去一百年里,工业技术被越来越多的用于食品和饮料的生产,以产生精加工食品。
精加工食品往往具有美味、方便、货架期稳定且便宜的特征,而且通常会采取吸引儿童的方式进行营销2,3。这些特性或许能解释,为什么在高收入国家和越来越多的中等收入国家里,精加工食品所提供的能量占据饮食能量的50%以上4,5,6。
但是,越来越多的证据表明,精加工食品的摄入与非传染性疾病的患病风险增加有关,这为公共卫生带来了挑战。
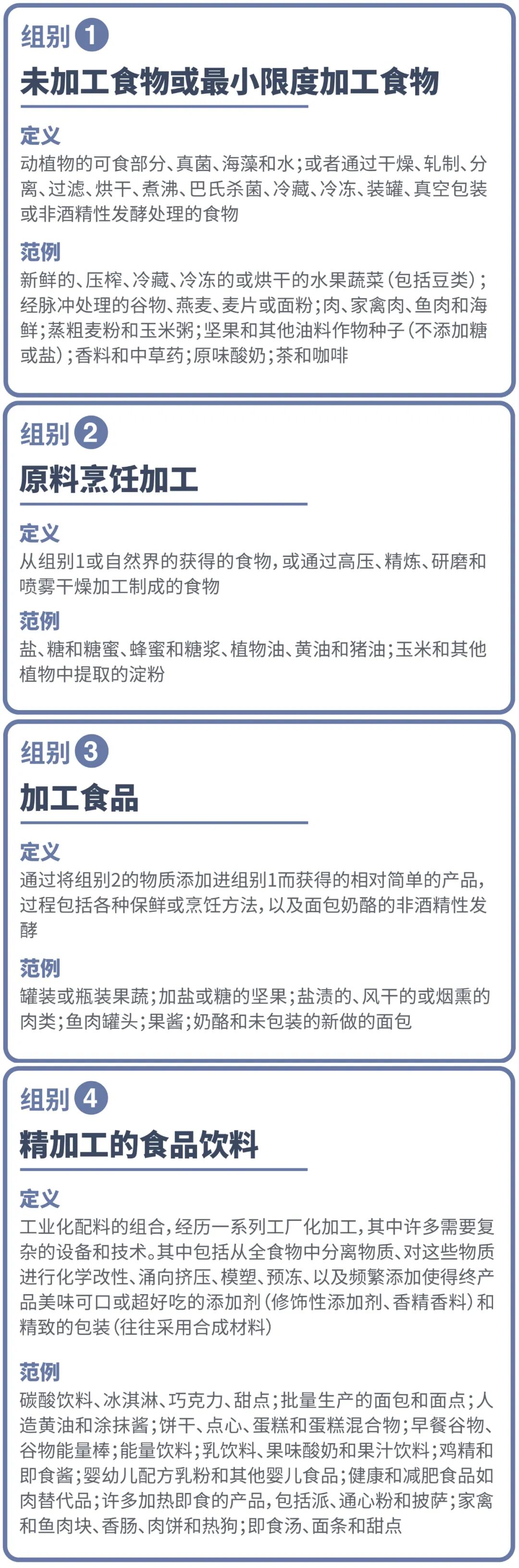
食品加工有多种定义和分类方法,本文中我们采用 Nova 系统(表 1)。尽管仍然存在一些争议8,9,但是 Nova 系统已经逐渐成为概念上最一致、操作上最有用、在公共卫生饮食研究和政策中使用最广泛的一种方法10。

表 1 基于加工程度和目的的食物 Nova 分类7
饮食模式的全球性变化
全球范围内精加工食品的消费量各不相同。2016 年,北美和大洋洲地区的人均精加工食品消费量为 271kg,而非洲地区人均消费仅为 52kg11。
但是,消费量最高的地区(西欧、北美和大洋洲)的销售额已经开始下降或停滞,相反,从 2002 到 2016 年其他地区的精加工食品的消费量却在持续增加,从增幅最少的拉丁和加勒比地区的 20%,到最大的南亚和东南亚地区的接近 90%11。
高收入国家的研究表明,精加工食品的消费量与社会经济地位呈现负相关12~14,但是其他地方也有出现相反的情况15。这可能反映了不同国家在精加工食品上的消费能力的差异5。
许多生产精加工食品的公司都是国际公司,随着更高收入国家市场的饱和,已经有迹象表明这些国际公司开始逐渐将目光转移到了收入更低的国家——这些地区的市场越做越大。
比如,据估计,可口可乐全球销售额至少有 3/4 来自于精加工饮料17,而它在 21 世纪 10 年代每年向中国、巴西、墨西哥和非洲各地区分别投资 10 亿美元以上的资金18。

非传染性疾病风险
越来越多的证据表明,精加工食品的消费量增加与肥胖及非传染性疾病的风险增加有关。
比如,一项基于 2002-2016 年国家数据的纵向分析发现,精加工食品的消费量与男性平均身体质量指数(BMI)存在正相关,精加工饮料的消费量与男性女性的平均 BMI 也成正相关11。
这与最近的一项随机对照试验的结果一致,该实验对比了不限制精加工食品摄入的饮食与不摄入精加工食品的饮食的差异(总能量、宏量营养素、盐、糖、纤维含量均一致),结果显示精加工饮食组比非精加工组每天平均多吸收 508kcal 热量,两周内平均增加 0.9kg 体重19。
尽管尝试让两组的能量密度保持一致,但是精加工食品往往含有更高的能量密度,这可能提示我们这是此类食品影响健康的一个重要机制。
许多前瞻性队列研究也报道了精加工食品的消费与非传染性疾病结果之间的联系20,21。这些不同的实验采用了不同的干预方式和评估方法,但是却得出了高度一致的结论,这一结果有力地证明了高摄入量的精加工食品与非传染性疾病的风险增加有关。
精加工食品的危害之一可能在于它们的营养成分。这些产品比那些加工程度更低的同类产品具有更高的能量密度、游离糖类、钠和饱和脂肪酸22。
而且,有报道表明精加工食品在膳食总能量中的占比与游离糖、饱和脂肪和钠的高摄入量之间呈正相关,与膳食纤维、水果和蔬菜的摄入量呈负相关23。
还有人提出,精加工过程本身就对健康有害。

为何摄入过量?
精加工食品和饮料较于非精加工的同类产品更不易产生饱腹感,因此容易造成摄入过量19。
但是,其他因素也可能会促进该类食品的消费。比如,精加工食品为许多消费者提供了便利;货架期稳定的产品减少了对冰箱和高频逛商店的需求24;密封包装可以增加人们感受到的安全性25;即食的产品减少了烹饪的时间和能耗,且对合适的厨房设备的要求较低。
食品营销也会影响食品的偏好性、购买和消费情况——特别是对于儿童26,精加工食品往往以吸引儿童的方式营销2,3。
由于精加工食品的货架期相对更长,因此对生产商和零售商来说造成浪费的风险较小。这使得他们能够接受单件产品只具有微薄利润,但这也意味着生产商和零售商必须要卖出大量商品才能产生足够的利润——这就产生了营销的需求。
而且全球市场集中度的增强,即小部分品牌主导着全球市场,意味着营销是精加工食品制造商使自己产品与众不同的唯一方法16,27。
尽管仍然需要更多的研究来阐明精加工食品对健康造成损害的可能机制,但在研究的同时,采取某些公共卫生行动显然也是合理的。

限制不健康成分
应对精加工食品的不健康特性常见的的方法之一是营养素限制性调整(nutrients-to-limit reformulation)28,即减少目标产品中的某些营养素,如不健康的脂肪、游离的糖或钠。例如,南非根据含糖量对饮料征收健康促进税,这促使了饮料含糖量的降低29。
其他行之有效的方法包括:英国自愿调整盐配方30,美国餐厅连锁店强制要求标识能量值(卡路里)31,智利对未达到配方值目标的食品实施销售禁令32。
这些配方调整策略可能还会通过限制一些驱动精加工食品消费的其他因素来发挥更大的作用。比如,智利采取的限制未达到配方目标的食物营销的策略,能够在减少儿童接触这些产品的机会的同时33,促进食物配方的调整32。
尽管获得了一些成功,但营养素限制性调整的策略可能更适合应用于精加工食品市场增长幅度低的地区,像欧洲和美国28,在这些地区更有可能产生公共卫生益处。而其他地方通过配方调整得到的微不足道的改善往往会被精加工食品总消费量的快速增长所掩盖。
而且,这种配方调整可能也会造成一些不良影响。比如减少不健康的脂肪可能会造成游离糖的增加34。类似地,目前聚焦于减糖可能也会造成低能量甜味剂的增加。而且,如果精加工本身就对健康有害,那么改变营养成分根本无法彻底解决这个问题。
营养素限制性调整策略反映了营养公共卫生政策对营养成分的关注,而不是关注食物本身或食物加工过程。
如果精加工食物的过度消费还会由其他更广泛的、非生理性的机制所导致,那么介入这些机制可能比仅仅聚焦于营养素的生物学危害能给全球卫生带来更大改善。
全球公共卫生营养政策应该更深入地致力于促进便利、美味且廉价的低加工食物和菜肴的发展,而不是专注于该如何改变这些精加工食物的固有特性。

食物重构
营养素重构的另一个选择就是食物重构,也就是开发加工程度低的替代品。
许多精加工食品已经存在低加工度的替代品(如罐装水果取代加工的水果干,轧制的燕麦全麦取代精加工的早餐谷物),这意味着这一方案可能是可行的。
由于食品工业对全球经济的重要性,所以在维持利润的基础上,通过农业和经济政策激励制造商开发不同的产品是重要的,尤其是考虑到就业对饮食和健康也有重要影响。
要实现食物重构的关键点之一是是否可以负担得起28。目前,加工程度低的商品往往比精加工食品更贵35。
维持可购性的一个可能的方式,就是通过更多地利用财政杠杆。对于精加工的食品饮料以及它们的配料,可以通过增加赋税并减少补贴以增加它们的成本。同样地,对于加工程度低的产品和它们的配料,可以通过增加补贴并减少赋税来降低成本。
比如,许多国家已经向消费者征收饮料含糖税。近期的系统性综述发现,这些措施与含税饮料消费量的显著下降和不含税饮料消费量的非显著性增加相关36。
针对食品制造商和生产者改变现有的税收、补贴结构,可以进一步支持食物重构。比如,美国给玉米生产的补贴就与全球范围内精加工食物广泛使用廉价高果糖玉米糖浆有关。

从家庭自制到手工自制
在巴西和加拿大,减少精加工食品的摄入已经成为国家膳食指南的一部分38,39。在这两个国家,为实现这一目标所采取的核心战略都是更多地依赖于家庭自制食品。然而,更注重“手工制作”的食物,而不关注它是不是在家里制作的可能会更容易达到这一目标。
有证据表明,家庭自制食品的消费量增加与膳食摄入量的提高相关40,但是对于怎么增加家庭自制的情况,我们知道的很少41。
大部分的干预方式都假设是知识和技能的不足所造成的,因此主要侧重烹饪的示范和课程。但是实际上还有很多其他原因造成人们不在家里准备食物,包括时间不够、难以买到廉价的配料和合适的厨房设备、烹饪燃料的高成本以及对精加工食品的偏好25,40。
而且,在家做饭还会因性别而高度不同40,任何提高在家做饭的比例的干预措施最后往往会落在女性身上。
因此,除了提高在家做饭的比例,还可以考虑提供更容易获得的廉价、营养的手工食物。换句话也就是,鼓励食用使用更少精加工的配料制作的手工食物,但不一定非要大家自己在家里制作。
廉价可购与营养性都很重要。不是所有的手工制作食物都富含营养42或是由加工程度更低的配料制作的。另外,手工制作的食物需要与精加工的食物价格相当。

表 2 增加手工制食物消费量的可行策略
增加手工制作食物消费量的策略
可以从家庭、社区、零售店和国家各个层面去考虑可增加廉价、营养的手工或家庭自制食物可得性的策略(表 2)。尽管这其中有许多策略都聚焦于手工自制食物的供应,但是这些策略也可能可以增加这种食物的感知价值,从而推动需求的增加。
从家庭层面,提供已经搭配好食材并配有菜谱的“餐盒”或可通过减少烹饪相关的时间、精力和动力来推动在家自制食物。但是这类餐盒作为一种饮食公共卫生的干预手段是否具有潜力,还未经测试。在澳大利亚,虽然这些餐盒能够通过搭配不同的食材以改善健康,但是大部分都价格高昂(每份AU$11.65; £6.40, €7.20; $8)43。
“简单便利”的食谱被认为是解决在家做饭时间不足的方法。但是这也许可以通过规定最大工作时长、稳定的雇佣合同和规律的工作时间来更高效地增加可用时间来实现。
此外,帮助大家能够更容易地获得廉价的原料(通过税收和补贴策略)、合适的厨房设备(通过建筑法规)以及廉价的烹饪能耗,可以克服其他已知障碍。
从社区层面,已经有人提出了食物分享策略,以减少个人在获取即食食物方面耗费的精力。这包括轮流在中央厨房设备为大伙准备食物,以及提供“多余的”部分食物给邻居4。
零售商也可以提供更多营养、实惠的食物。在中低收入国家,食品供应商是廉价便捷的手工食物的常见来源之一,但是这些食物往往缺乏营养价值。最近,改善这些街边食物的营养品质的一些努力表现出一定的前景45。
超市是食材的重要来源,但是他们也会售卖精加工食品,在某些地区这是他们的主要业务25。因此,可以鼓励超市下架精加工食品,例如通过强制要求汇报总精加工食品的销售额占总销售额的比例46。
从国家层面,食物的采购规定可以被用于规范公共机构(如学校、医院和政府部门)提供的食物47。这些规定可以侧重于手工制作的食物而不是精加工食品,尽管在某些地方实施起来可能很有挑战性。

共同行动
我们已经从可获得性、价格接受性和消费量方面,提出了如何对精加工食品和加工程度低的食物进行调整的一些策略。
这些策略在指出精加工食品的生物学层面的弊端及更广泛的危害的同时,也提出了能够同时解决这两个弊端的方法。这其中只有少数策略是新颖的,这表明精加工食品并没有对公共卫生造成独特的挑战。
此外,精加工食品也为重新制定营养不良相关的政策提供了机会:强调战略结构部署的重要性,而不是简单地继续重新制定、教育或激励战略。
它还有可能会帮助研究人员和政策制定者重新定义感兴趣的结果。
许多结构性干预方案有潜力改善公众的饮食健康公并影响许多不同食物和营养素的摄入48。评估这些干预方式对于精加工食品摄入的影响,是了解这些广泛影响的一种方式。
任何单一的干预方式都都不太可能实现实质性的改变。相反地,从多方面同时干预可能会获得更好的效果。
比如,供需关系的变化不能被单独考量。在食品方面,只有当消费者更加重视手工制作的食物时,供应端从经济(通过财政干预)、认知(通过改变食品营销)和提供给消费者的产品(通过改变食品超市出售的商品)等方面作出的改变才会经济可行。
同样,只有当早期的供应发生变化,使消费者有不同的需求时,食品生产者才会感受到需求变化带来的经济影响。
精加工食品的全球化公司的存在进一步强调了不仅要在国内采取行动,而且应该在国家之间采取协同合作。此外,还有一个切实存在的风险:减少高收入国家精加工食品的销售额会造成在贫穷地区市场的扩大。
我们提出的综合行动可以通过全球政策执行者如 WHO 等进行强力支持,从而为如食物重构的方法、提供公共的厨房设备以及强制性的营养政策干预(如税务和交易中的标签和投资等)等政策创造一个可行的空间环境。
越来越多的人意识到精加工食品对健康危害,这为全球膳食公共卫生政策从专注于个体营养素和饮食行为,转移到会影响某些食物的过度生产和过度消费的社会性、经济性、商业性和政策性因素提供了机会。
此外,还应该要保证所有人都能从改革中获益。因此,为了抓住这些机会,我们需要地方、国家和国家间的共同协同,以公平地改善公共饮食健康。
参考文献:
(滑动下方文字查看)
1.Laudan R. A plea for culinarymodernism: why we should love new, fast, processed food.Gastronomica 2001;1:36-44. doi:10.1525/ gfc.2001.1.1.36
2.Pulker CE, Scott JA, Pollard CM.Ultra-processed family foods in Australia: nutrition claims, health claims andmarketing techniques. Public Health Nutr 2018;21:38-48. doi:10.1017/S1368980017001148
3.Gamboa-Gamboa T, Blanco-Metzler A,Vandevijvere S, Ramirez-Zea M, Kroker-Lobos MF. Nutritional content accordingto the presence of front of package marketing strategies: the case ofultraprocessed snack food products purchased in Costa Rica. 4.Nutrients 2019;11:2738.doi:10.3390/ nu11112738
5.Poti J, Mendez M, Ng SW, Popkin B.Ultra-processed and ready-to-eat food and beverage purchases differ by race,education, and income in a longitudinal US study. FASEBJ 2015;29(Supplement).
6.Moubarac JC, Claro RM, Baraldi LG,et al. International differences in cost and consumption of readyto-consumefood and drink products: United Kingdom and Brazil, 2008-2009. Glob PublicHealth 2013;8:845-56. doi:10.1080/17441692.20 13.796401
7.Moubarac J-C, Batal M, MartinsAPB, et al. Processed and ultra-processed food products: consumption trends inCanada from 1938 to 2011. Can J Diet Pract Res 2014;75:15-21.doi:10.3148/75.1.2014.15
8.Monteiro CA, Cannon G, Levy RB, etal. Ultraprocessed foods: what they are and how to identify them. Public HealthNutr 2019;22:936-41. doi:10.1017/S1368980018003762
9.Gibney MJ, Forde CG, Mullally D,Gibney ER. Ultraprocessed foods in human health: a critical appraisal. Am JClin Nutr 2017;106:717-24. doi:10.3945/ ajcn.117.160440
10.Monteiro CA, Cannon G, MoubaracJC, Levy RB, Louzada MLC, Jaime PC. Ultra-processing. An odd ‘appraisal’.Public Health Nutr 2018;21:497-501. doi:10.1017/S1368980017003287
11.Moubarac J-C, Parra DC, Cannon G,Monteiro CA. Food classification systems based on food processing: significanceand implications for policies and actions: a systematic literature review andassessment. Curr Obes Rep 2014;3:256-72.doi:10.1007/s13679-014-0092-0
12.Vandevijvere S, Jaacks LM,Monteiro CA, et al. Global trends in ultraprocessed food and drink productsales and their association with adult body mass index trajectories. ObesRev 2019;20(Suppl 2):10-9. doi:10.1111/obr.12860
13.Djupegot IL, Nenseth CB, Bere E,et al. The association between time scarcity, sociodemographic correlates andconsumption of ultra-processed foods among parents in Norway: a cross-palstudy. BMC Public Health 2017;17:447. doi:10.1186/ s12889-017-4408-3
14.Moubarac J-C, Martins APB, ClaroRM, Levy RB, Cannon G, Monteiro CA, Evidence from Canada. Consumption ofultra-processed foods and likely impact on human health. Public HealthNutr 2013;16:2240-8. doi:10.1017/ S1368980012005009
15.Schnabel L, Kesse-Guyot E, AllèsB, et al. Association between ultraprocessed food consumption and risk ofmortality among middle-aged adults in France. JAMA InternMed 2019;179:490-8. doi:10.1001/ jamainternmed.2018.7289
16.Simões BDS, Barreto SM, MolinaMDCB, et al. Consumption of ultra-processed foods and socioeconomic position: across-pal analysis of the Brazilian Longitudinal Study of Adult Health(ELSA-Brasil). Cad Saude Publica 2018;34:e00019717. doi:10.1590/0102-311x00019717
17.Baker P, Friel S. Food systemstransformations, ultraprocessed food markets and the nutrition transition inAsia. Global Health 2016;12:80. doi:10.1186/ s12992-016-0223-3
18.Coca-Cola statistics and facts.Market.us, 17 Jan 2020. https://market.us/statistics/food-andbeverage-companies/coca-cola-company/.
19.Stafford L. Coca-Cola to spend$30 billion to grow globally. Atlanta Journal-Constitution 2012 Sep 9.https://www.ajc.com/business/coca-cola-spendbillion-grow-globally/w9gISxxV0dkJOQAZrnUOdM/#:~:text=By%20the%20year%202020%2C%20 more,hopes%20they’ll%20be%20thirsty
20.Hall KD, Ayuketah A, Brychta R,et al. Ultraprocessed diets cause excess calorie intake and weight gain: aninpatient randomized controlled trial of ad libitum food intake. CellMetab 2019;30:67-77.e3. doi:10.1016/j. cmet.2019.05.008
21.Fiolet T, Srour B, Sellem L, etal. Consumption of ultra-processed foods and cancer risk: results fromNutriNet-Santé prospective cohort. BMJ 2018;360:k322. doi:10.1136/bmj.k32210.1136/bmj.k322
22.Srour B, Fezeu LK, Kesse-Guyot E,et al. Ultraprocessed food intake and risk of cardiovascular disease:prospective cohort study (NutriNet-Santé). BMJ 2019;365:l1451.doi:10.1136/bmj.l1451
23.Luiten CM, Steenhuis IHM, EylesH, Ni Mhurchu C, Waterlander WE. Ultra-processed foods have the worst nutrientprofile, yet they are the most available packaged products in a sample of NewZealand supermarkets. Public Health Nutr 2016;19:530-8.doi:10.1017/S1368980015002177
24.Monteiro C, Cannon G, Lawrence M,Louzada M, Machado P. Ultra-processed foods, diet quality, and health using theNOVA classification system. FAO, 2019.
25.Battersby J, Peyton S. The geographyof supermarkets in Cape Town: supermarket expansion and food access. UrbanForum 2014;25:153-64. doi:10.1007/s12132-014-9217-5
26.Hunter-Adams J, Battersby J, OniT. Food insecurity in relation to obesity in peri-urban Cape Town, SouthAfrica: Implications for diet-related noncommunicable disease.Appetite 2019;137:244-9. doi:10.1016/j.appet.2019.03.012
27.Cairns G, Angus K, Hastings G,Caraher M. Systematic reviews of the evidence on the nature, extent and effectsof food marketing to children. A retrospective summary.Appetite 2013;62:209-15. doi:10.1016/j. appet.2012.04.017
28.Vidler A-C, Stoneham M, EdmundsM, Sartori A. The illusion of choice: an exploratory study looking at the top10 food companies in Australia and their brand connections. Aust N Z J PublicHealth 2018;42:519- 22. doi:10.1111/1753-6405.12828
29.Scrinis G, Monteiro CA.Ultra-processed foods and the limits of product reformulation. Public HealthNutr 2018;21:247-52. doi:10.1017/ S1368980017001392
30.Stacey N, Mudara C, Ng SW, vanWalbeek C, Hofman K, Edoka I. Sugar-based beverage taxes and beverage prices:evidence from South Africa’s health promotion levy. Soc SciMed 2019;238:112465. doi:10.1016/j.socscimed.2019.112465
31.He FJ, Brinsden HC, MacGregor GA.Salt reduction in the United Kingdom: a successful experiment in public health.J Hum Hypertens 2014;28:345-52. doi:10.1038/jhh.2013.105
32.Zlatevska N, Neumann N, DubelaarC. Mandatory calorie disclosure: a comprehensive analysis of its effect on consumersand retailers. J Retailing 2018;94:89-101. doi:10.1016/j.jretai.2017.09.007
33.Taillie LS, Reyes M, Colchero MA,Popkin B, Corvalán C. An evaluation of Chile’s law of food labeling andadvertising on sugar-sweetened beverage purchases from 2015 to 2017: abefore-and-after study. PLoS Med 2020;17:e1003015. doi:10.1371/journal.pmed.1003015
34.Dillman Carpentier FR, Correa T,Reyes M, Taillie LS. Evaluating the impact of Chile’s marketing regulation ofunhealthy foods and beverages: pre-school and adolescent children’s changes inexposure to food advertising on television. Public HealthNutr 2020;23:747-55. doi:10.1017/ S1368980019003355
35.Nguyen PK, Lin S, Heidenreich P.A systematic comparison of sugar content in low-fat vs regular versions offood. Nutr Diabetes 2016;6:e193. doi:10.1038/nutd.2015.43
36.Jones NRV, Conklin AI, Suhrcke M,Monsivais P. The growing price gap between more and less healthy foods:analysis of a novel longitudinal UK dataset. PLoS One 2014;9:e109343.doi:10.1371/journal. pone.0109343
37.Teng AM, Jones AC, Mizdrak A,Signal L, Genç M, Wilson N. Impact of sugar-sweetened beverage taxes onpurchases and dietary intake: systematic review and meta-analysis. ObesRev 2019;20:1187-204. doi:10.1111/obr.12868
38.Nestle M. Food politics: how thefood industry influences nutrition and health. University of CaliforniaPress, 2013.
39.Monteiro CA, Cannon G, MoubaracJC, et al. Dietary guidelines to nourish humanity and the planet in thetwenty-first century. A blueprint from Brazil. Public Health Nutr 2015;18:2311-22.doi:10.1017/ S1368980015002165
40.Government of Canada. Canada’sfood guide 2020. https://food-guide.canada.ca/en/.
41.Mills S, White M, Brown H, et al.Health and social determinants and outcomes of home cooking: a systematicreview of observational studies. Appetite 2017;111:116-34. doi:10.1016/j.appet.2016.12.022
42.Reicks M, Kocher M, Reeder J.Impact of cooking and home food preparation interventions among adults: asystematic review (2011-2016). J Nutr Educ Behav 2018;50:148-172.e1.doi:10.1016/j. jneb.2017.08.004
43.Mills SDH, Wolfson JA, WriedenWL, Brown H, White M, Adams J. Perceptions of ‘home cooking’: a qualitativeanalysis from the United Kingdom and United States. Nutrients 2020;12:198.doi:10.3390/ nu12010198 4
44.Gibson AA, Partridge SR.Nutritional qualities of commercial meal kit subscription services inAustralia. Nutrients 2019;11:E2679. doi:10.3390/nu11112679
45.Bowen S, Brenton J, Elliott S.Pressure cooker: why home cooking won’t solve our problems and what we can doabout it. Oxford University Press, 2019.
46.Hill J, Mchiza Z, Puoane T, SteynNP. The development of an evidence-based street food vending model within asocioecological framework: a guide for African countries. PLoSOne 2019;14:e0223535. doi:10.1371/journal.pone.0223535
47.Pulker CE, Trapp GSA, Scott JA,Pollard CM. The nature and quality of Australian supermarkets’ policies thatcan impact public health nutrition, and evidence of their practicalapplication: a cross-pal study. Nutrients 2019;11:E853. doi:10.3390/nu11040853
48.Moubarac J. Ultra-processed foodand drink products in Latin America: Trends, impact on obesity, policyimplications. PAHO, 2015.
49.Penney T, Adams J, Briggs A, etal. Theorising how the UK soft drinks industry levy could impact populationlevel diet and health: development of a multi-sectoral systemsmap. International Society for Behavioural Nutrition and Physical Activity,2017.
原文链接:Adams J , Hofman K , Moubarac J C , et al. Public health response to ultra-processed food and drinks[J]. BMJ (online), 2020, 369:m2391.
作者|Jean Adams,Karen Hofman,Jean-Claude Moubarac和Anne Marie Thow
编译|C。
审校|617