
编者按:
商业食品系统为满足快速增长的人口的食物需求作出了巨大的贡献,然而当前的商业食品系统严重依赖于销售大量不健康的食品。
如何在保证商业利益的同时,重塑当前的商业食品系统,为人类创造更加健康的食品?
今天,我们特别编译了 BMJ 发表的关于重塑商业食品系统以推动健康饮食方式的文章。希望本文能够为诸位读者带来一些思考。
关键信息:
● 全球人口高度依赖商业食品系统以满足日常营养所需
● 为创造利润和价值,商业食品系统严重依赖于销售大量不健康的食品
● 商业食品体系没有充分考虑到它对社会、健康或环境产生的高成本
● 可以以与预防非传染性疾病相一致的方式,用一种更健康和更可持续的食品系统创造利润,但是要实现这样的方式整个系统必须要进行改革
● 政府需要加大努力,通过财政和监管政策以及制定健康、环境和社会影响的指标,促进商业食品系统的改变
商业食品系统
随着人们对健康的逐步重视,商业食品系统发挥的作用也得到越来越多的关注1。全球营养结构转型正在迅速改变农业,并刺激了营养价值低的加工食品的消费,而这些加工食品与非传染性疾病的增加有关2。特别是加工食品引发的儿童肥胖问题日益严峻,且始终没有得到有效遏制,这会给未来的健康埋下巨大隐患,同时,也会给健康系统带来巨大的负担并造成代际不公3,4。
(编者注:代际不公指不同年龄段人群间的待遇差别。)
营养价值低的加工食品,特别是精加工食品,它们在许多方面都是不健康的(如,过量的盐和糖)2,虽然目前我们对加工食品和亚健康状况之间存在的联系机制的了解还十分有限5。
不过,加工食品也存在一些优势,如货架期长和便利性,更何况,它们生产的初衷并不是为了不健康。总而言之,如何使加工食品更健康是个难题5。
食品加工和相关的市场推广增加了原料的价值,这也是商业食品系统利润的关键驱动因素6。
大型食品公司,特别是上市的食品公司,它们所处的经济环境需要持续的利润增长。这种利润驱动导致了一系列的突现行为,如激进的营销行为、阻碍可能影响盈利的监管政策(如通过游说)以及避免与加工食品大量销售相关的外部健康、社会和环境巨额成本的产生。
这些行为都放大了加工食品的直接不利影响,导致商业食品生产、环境可持续性、社会福祉和人口健康目标之间的不协调7。而这种不平衡不能继续持续下去,现在必须要重视起来,将气候变化和全球肥胖双重危机的出现当作紧急事件来对待,以避免给子孙后代带来灾难性的代价和后果8。
在本文中,我们探讨两个问题。如何才能在商业食品体系下,实现社会、公共健康和可持续性目标与利润的平衡?如何领导和应对这一全球性挑战?虽然我们将商业食品系统作为一个整体进行简要讨论,但考虑到该系统的广度、规模和复杂性,我们将主要关注与消费者更接近的元素——制造、零售和食品服务。

商业食品系统、饮食与健康
我们对食物的偏好和渴望受到生理驱动和社会的文化影响9。饮食风险是最佳疾病预测因子之一,其会导致非传染性疾病的发病率和死亡率上升。这些饮食风险包括高热量、高盐、高糖的食物的过度摄入以及蔬果、豆类、坚果、种子和全麸谷物的摄入不足10。因此,商业食品系统必然是对全球人口健康最具影响力的因素之一11。
商业食品系统可以为人类提供可负担的食物,并且由于能够提供大量的就业机会并为出口贸易作出贡献而成为了国家经济的关键12。据统计,全球农业交易估值在 1 万亿美元/年,食品零售额约为 4 万亿美元/年13。
虽然商业食品系统生产的食品足够养活全球约 75 亿人口,但它存有两个关键缺陷:
(1)全球产出严重倾向加工食品,虽然加工食品可以使利益最大化,但是营养价值低,可能会带来健康隐患14~16。
(2)食品粮食分配不均,这导致在获得健康营养的食品方面存在严重的物质和经济上的不平等12。因此,在许多地方,同一个国家中,有的人仍然营养不良,而有的人却因为过度食用负担得起的、高热量、与慢性非传染性疾病有关的食物,导致"双重负担"型营养不良17。
在过去 70 年里,为了养活世界上不断增长的人口而增加食物热量的生产方式(“卡路里原教旨主义”)受到了批评18;在全球范围内,我们生产了足量的卡路里,但是没有足够的基本营养素来确保健康的饮食。
未来 50 年全球人口的增长将加剧这一挑战的难度。仅仅根据热量需求来扩大生产,会给环境、健康和社会带来损失,这从根本上是不可取的。

小型零售商和跨国公司
商业食品系统的各个部分通过供应链、价值链、贸易和大型跨国公司的整合来衔接。
很多跨国公司有广泛的投资组合,包括相对健康的和不健康的食品。但是,从总体来看,还是精加工食品占优势,它们的市场不断拓展,尤其是在低收入和中等收入国家14。
尽管跨国公司在食品或特定行业(如食品零售)占有很大的市场份额,但是数量上占有优势的小型企业在食品供应、行业创新驱动和增长方面也至关重要。例如,尽管英国最大的快餐连锁店占有相当大的市场份额,但它只有 1200 家门店,但是全英国有 10500 家炸鱼薯条个体经营店和大约 64000 家独立外卖店19,20。
跨国食品公司正在遭受越来越多的谴责:
(1)专注于利用不健康的加工食品最大化短期效益;
(2)对健康和环境造成负面影响;
(3)操纵市场并过度诱导消费者。这些因素无不例外地影响着关于非传染性疾病预防的政策和公共舆论21。
商业食品系统中, “企业政治活动”是一种常用的用以影响政策和公众舆论的手段。这类手段也出现在其它“有害商品行业”中,如烟草行业、酒精行业和博彩业22。
这种手段包括:
(1)根据企业目标构建信息框架(包括对科学研究的操纵);
(2)对政策制定者的游说和财政支持;
(3)在政策制定者、社区团体和健康卫生机构中建立工业拥护组织;
(4)利用法律策略抵制公共卫生措施;
(5)广泛利用志愿性行业守则避免政府管制;
(6)致力于分裂和破坏可能会对行业不利的组织23。
关于食品行业影响的引人注目的例子包括改变欧洲食品标签规定和废除与健康有关的食品税(如美国伊利诺伊州、芝加哥、库克县的汽水税和丹麦的脂肪税)24,25。企业的各种政治性活动对公共健康造成巨大干扰,成为迈向更健康、更可持续和更公平的食品系统的巨大障碍。

复合的自适应性商业食品系统
商业食品系统包括庞大、复杂、相互依赖的实体网络,涉及农业和渔业、食品加工和生产、储存和分销、批发和零售、生鲜和加工以及即食食品制备和销售,它们的基础是全球和各国的物流、金融、贸易协定和监管框架26。
将商业食品系统视为一组内部相互关联的复杂的自适应系统,对于理解其中规律和模式是很有帮助的。这些系统是不可预测的、自行组织并且表现的行为模式是由整个系统内部交互导致的,并不一定可以由某个组分的行为来预测27。这样的系统会对外界刺激(如新的条规)做出反应,并能够很快适应并达到新的平衡,发展出新的结构、规则和行为。
复杂的自适应系统往往是由简单的“规则”来管理的,这些规则会导致突现特性。例如,超市通常会遵循一种不成文的简单规则,即货架必须充足,因为大多数消费者往往会在货架前做出购买决定。这一规则可以保留客户,推动销售,但与此同时也带来了物流挑战(可能导致库存过剩和浪费,尤其是新鲜农产品)28。
可以解释食品系统自适应性的一个例子是应对英国在 2018 年开始征收软饮料行业税的商业策略。该税收根据软饮料分级进行不同程度的征税,根据含糖量分为三个等级:高等税收(含糖量为 8 克/100 毫升的饮料征税 0.24 英镑/升),低等税收(含糖量为 5~8 克/100 毫升的饮料征税 0.18 英镑/升)和无税(含糖量小于 5 克/100 毫升的饮料)。
高糖饮料制造商可以选择:
(1)不更换饮料产品,自己承担成本或者通过提价把成本转嫁给消费者;
(2)减少含糖量以避免征税;
(3)做出其它的改变,如多样化产品范围,对不同产品进行数量和价格的组合。
尽管这些应对方案在征税宣布后就已经出现了,但具体的应对策略是不可预测的29。
此外,改变还在继续,广泛的市场营销说明该行业正在评估不同的策略以求寻找到“最佳点”——一种新的平衡(在不同的商业报价中,寻找到能够确保利润、遵纪守法的同时并满足客户需求的价格)30。

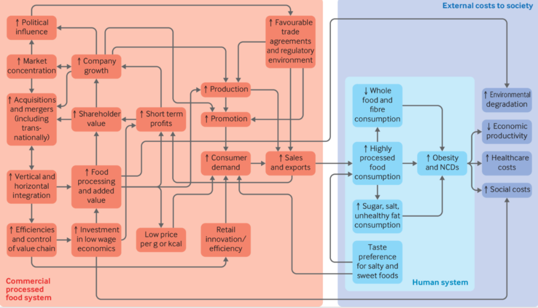
图 1 商业加工食品系统、对人类健康的影响和社会外部成本(非传染性疾病)。


表 1 商业食品系统的关键特征、应对人口健康挑战和未解研究问题的行动
实现增长
商业食品系统通过一系列行动实现了持续的经济增长:提高农业生产率以降低投入成本;进一步增加加工的同时,降低生产分销成本、降低价格、增加食品的适口性和便利性;对食品进行集约化和定向营销,获得最大利润;扩大经济规模,巩固并扩大各国市场31,32。
目前,商业食品系统已经通过收购、兼并、供应链的整合、跨国公司扩张以及利用低工资经济体,实现了一定的经济规模(图 1 和表 1)11。
精加工食品美味可口,可以满足消费者对咸的和甜的食物的口味需求9。尽管对消费者来说,精加工食品方便、美味可口、保质期长、食品安全性高、选择性多、价格便宜,但它们却因对健康饮食没有贡献而受到广泛批评33,34。
这类食品的激进营销往往伴随着健康和营养方面的宣传(例如,“富含维生素”),这可能掩盖潜在的危害,误导消费者35。因此,加工食品在公共健康、食品政策和消费者选择方面呈现两难的困境。
最近,加工食品(尤其是软饮料)规模在中低收入国家迅速增长36。在许多国家,凭借公司规模和行业协会的集体努力,少数食品公司和零售商掌握着绝对的经济实力37。这种力量还体现在国内和国际上的重大政治影响力1。
这些公司的盈利依赖于大量的加工食品销售,而它们的影响力往往与健康和可持续性具有直接冲突。在这种情况下,利润通常是第一位的,这导致食品治理和公共健康政策不能充分平衡公共利益和商业利益22。
至关重要的是,商业食品体系没有充分考虑外部成本,如集约农业和食品加工的环境影响、低工资经济模式产生的社会成本压力、由于过量食用含有过多不健康成分和具有较少营养成分产品对健康的影响等(图 1 和表 1)37。因此,食品价格实际上被人为压低了,尤其是那些不利于健康和具有更大环境危害的食品38。

图 2 商业食品系统和公共健康的目标、行动和协调
更健康、可持续、可实践
当市场不顾环境、社会和健康外部条件,一味人为地压低价格时,政府干预是十分必要的。
此外,在食品公司通过销售不健康食品来追求利润的同时,他们也在努力确保监管环境是有利于维持现状的39。在这种情况下,各国政府将需要采取更多措施限制公司对健康政策的影响,例如,通过贸易协定、广告管制、财政政策、强制要求食品成分透明公开和采用营养价值标签,甚至使用竞争法。
宣传团体、健康专家以及消费者将需要做更多工作去识别和检举不符合规定的商业模式,同时,也需要这些群体鼓励和支持政策制定过程和决策的公开透明(表 1)。
想让商业食品公司自愿将重点转向更健康、更可持续的食品市场,同时减少不太健康的食品的供应,这需要商业食品系统强烈的改变意愿以及技术和商业模式创新(图 2)。将更大比例的健康成分加入到货架期稳定的食品中是相当大的挑战,不过,如果企业可以成功克服这一挑战,它们将会获得巨大的竞争优势。
虽然商业食品系统的主要经济模式与社会、健康和环境目标不一致,但对这一挑战的认识和对变革的意愿慢慢突显出来。但是,大多的尝试都是外部的(如企业社会责任倡议制定),而不是对核心商业模式的转变。
一些规模虽小但不断壮大的运动正在兴起,如影响投资和可替代的“社会”商业模式40。其中一些替代模型使用的是基于“三重底线”的全部成本核算,按比例或同等权重分配利润、人力(社会公益)和地球(环境)41。
这些模式还包括社群利益公司和“B 公司”认证。“B 公司”认证要求公司在追求利润的同时追求公共利益42。这类社会目标的推动力一般集中于社会或环境因素,如工人权利、减少碳排放,但很少关注到健康方面。
因此,经认证的 B 类公司可以包括那些以环境和社会资质闻名却仍在销售不健康食品的公司42。如果健康这一外部性因素包含在 B 类公司的认证标准中,这将为改变提供一个新的杠杆。
许多亲社会的商业行动被批评是不可执行的,这些活动刻意宣称“绿色”或“健康”或是给予难以实现的降低居高不下的外部成本的承诺43。
目前的情况是,形势正朝着错误的方向发展——全球最高的利润来自不健康的加工食品44。无论如何,越来越多的证据表明,从长远来看,那些更注重社会目标的企业反而能够超越竞争对手,健康食品正在推动行业创新和增长45。
确实,有证据表明,为消费者提供更健康的食品具有商业潜力,无论是在食品零售领域,还是在即食外卖或快餐领域(Box 1 和 2)。不过,这是否也会促进健康食品的相关销售,仍有待观察。
随着健康食品市场的兴起,对健康食品企业的融资和激励政策也在增加。例如,风险资本对健康食品初创公司的投资正在增加。跨国公司正在创建自己的内部风险资本部门,旨在部署早期投资,并参与后期对健康食品公司的收购,以实现更好地创新和增长。尽管无法保证品牌在被收购后仍能保持其“更健康的”名号,但这些趋势都可能会扩大健康食品的市场66。
在千禧一代消费者(特别是高收入群体)对健康食品的饮食偏好的推动下,跨国公司可以继续向健康产品进一步扩张,利用它们的商业专长、经济规模、有力的供应链和分销渠道来确保盈利67。
如何利用这些趋势来改善饮食(特别是低收入消费者的饮食)将会对全球食品供应和人口健康产生重大影响。
要在人群中产生有意义的饮食改变,就需要进行结构性和全系统的调整。一些食品公司高管表示,他们更喜欢监管,而不是自愿改变,因为监管可以让所有的竞争者也遵守同样的规则68。在自愿行动的支持下,结合商业创新和监管,对不健康的食品采用适当的税收,对健康的食品采取激励机制,可使商业食品系统更迅速地向健康食品供应迈进69。
这种变化很可能需要文化上的调整,在合适的文化背景下,企业对社会、健康和环境目标的重视程度才能与对利润的重视程度一致。

Box 1:健康食品零售的潜力
超市从拥有上千个产品的小型本地商店,到拥有数以万计产品的大型商店,规模不等。不同级别的超市在业务性质和潜力上的差异很大。
超市里出售的大部分食品都是经过精加工的,而且营养价值很低14。但是,是不是所有的加工食品都不好呢?而且,有什么证据表明制造商和超市可以生产和推广更健康的替代产品?
尽管总体趋势令人担忧——超市出售的大部分食品忽略了营养价值,但是并不是所有的包装食品的营养价值都是低的。例如,澳大利亚和新西兰 83%的“方便食品”的营养成分符合健康声明46。在英国的一项研究中,尽管总体情况不佳,但超市中仍有五分之一的快餐是低脂、低饱和脂肪、低盐、低糖的,其中三分之二的快餐被标为“更健康”的47。
为应对来自消费者和政府的压力,超市制定了限制不健康产品和推广更加健康的食品的政策(如限制“垃圾食品”出现在收银台)48。美国的超市零售商也对更健康的食品零售表现出了一些兴趣,但他们的意愿受到消费者需求、产品供应水平和零售价的制约。进一步的制约因素包括复杂的竞争性安排,即超市中产品的战略布局由“上市”或“上架”预算控制,并由行业巨头主导49。
食品基金会是一个独立的英国智库,旨在促进更健康的食品体系。该组织的旗舰项目“Peas Please”旨在通过实现增加消费的企业目标,扭转英国蔬菜消费下降的趋势50。
从历史上看,食品公司自愿信守承诺的情况一直不容乐观(例如,英国政府颁布的公共卫生责任协议),除了 21 世纪初的减少盐摄入量(这是非政府组织和政府共同努力的结果,并有可能带来健康效益)51,52。食品公司的自愿行为为企业社会责任提供了有意义的宣传,但需要进一步评估,以便更好地理解为什么一些企业的自愿承诺影响了人们的饮食,而另一些却没有带来实质性的改变。
Box 2:更健康的外出就餐发展潜力
近几十年来,外出就餐的人数显著增加53。外面做的食物往往比家里做的食物更不健康,而且这些食物具有更高的热量、饱和脂肪、盐,并容易导致发胖54,55。在英国,超过四分之一的成年人和五分之一的儿童每周外出就餐超过一次,五分之一的成年人和儿童每周在家吃至少一次的外卖56。
随着网上订餐行业的持续扩张,这些趋势似乎不太可能在短期内逆转。那么,还有哪些方式可以改善外出就餐的营养质量呢?
目前的研究主要集中在家庭外出就餐的卡路里摄入。BMJ 最近发表的文章阐述了英国和其他六个中、高收入国家关于外出就餐卡路里摄入的情况57,58,提出和评价了一系列的干预措施59,60。这些措施中最重要的是强制要求在菜单上标明热量,以帮助消费者做出选择61。
一项可能对人口产生更大影响的有力行动是刺激内部重新拟订方案62。结构性的干预措施,如利用包装或餐具进行小份量食物的推广、外卖中的食物分配器(如提供更少分量盐的盐瓶)、对餐馆中不健康食物进行征税,这些都被证明能够促进更加健康的购买、消费以及饮食行为63~65。
现在,越来越多的公司将送货上门服务与制作健康食物所需的所有配料的供应(此类商品被称为食品盒子,recipe box,内含一顿健康餐食所需的原材料)结合在一起。
这些食品盒子的使用范围和盈利能力有限,但可以通过扩大规模对人们的健康产生更大的影响,不过仍然需要仔细评估它们对环境的影响。所有这些干预方法都可以由没有外部监管的行业主导,而且可以对没有采取行动的企业进行法律约束。

给政策、实践和研究的启示
食品行业的变化取决于:(1)经济、监管和政治因素;(2)公众态度的转变;(3)企业接受这种变化的意愿。
追求经济目标的同时实现社会、健康和环境目标需要企业内部文化和组织上的变革70 。将商业食品部门视为一个复杂的自适应系统有助于我们理解如何在有利于人口健康的情况下对其进行重塑,并提出干预的方法27。
干预措施包括从根本上变革的方法(最困难但效果最大)到调整系统子结构的方法(较容易但效果较差)71。
在英国儿童肥胖计划中提出的各种干预措施(例如,强制对不健康食品进行卡路里标签和限制价格促销),都是在子结构层面进行的杠杆调控,正因如此,即使措施的协同作用有利于发挥更大的效果,但是这些措施对于系统变革而言效果甚微72。
对多种措施协同的作用评估也许将增加有价值的新证据。
政府需要同时扮演催化剂和监管者的角色73。催化剂的角色主要体现在信息经纪、协调和资源的调动。这些举措需要问责制度的支持,这样才能更好地推动企业产生利润以外的价值,另外,需要改变会计制度,改进衡量社会、健康和环境影响指标,这些指标目前正在探索中74。
政府可以帮助制定标准并鼓励或强制企业使用这些标准,例如,通过公司法等。
责任追究制的例子包括营养基金会制定的问责制,该基金会评估大型食品公司在生产更健康、更透明产品方面所取得的进展75。
另一个例子是 INFORMAS(国际食品和肥胖/非传染性疾病研究、监测和行动支持网络)倡议,它为各国政府和社会提供了衡量全球食品环境基准的工具76。
一项要求各国政府遵守的全球"健康和可持续粮食系统框架公约"(使用世界卫生组织烟草控制框架公约的模式),将为推动所有部门进行行动提供强有力的法律支持和约束8,77。
要实现商业和公共健康更紧密的结合,需要文化上的转变78。与企业共同制定解决公共健康挑战的方案存在风险的同时也带来了机遇。创建“安全空间”,利用强有力的治理框架进行谈判并就结果达成一致是十分重要的。为实现这一目标,可以为这些讨论制定共同语言、设定明确的共同目标、建立信任,并提供相互学习的机会79。
实现这一目标的一个跳板是就建立健康、有活力和可持续的商业食品系统达成共识——达到环境、人、利润之间的平衡与优化80。讨论使得英国政府即将出台涉及到公民商议问题的国家食品战略,它可以作为一个模板参考81,82。
要实现商业和公共健康目标间更紧密的协调,需要政府和国际组织强有力的领导。同时还需要公共健康和商业利益攸关方勇敢地做出意愿上的改变。
公共健康与商业食品系统,尤其是与加工食品公司之间的关系仍然是对抗性的,而且存在着巨大的权力不平衡,因此推进工作可能受限。各国政府需要认识到对政策进程影响的这种不平衡,并确保所制定的健康影响政策能够在公共利益和商业利益之间找到更恰当的平衡点4。
此外,它们迫切地需要推动变革,使之朝着更健康的商业食品体系发展,以扭转非传染性疾病带来的全球巨额消耗趋势及饮食和健康方面代际不公造成的灾难性后果4。
为了加快食品系统的变化速度,以应对气候变化和肥胖严峻形势,需要食品行业致力于一种新的商业模式,在这种模式中,关于商业长远价值、人类、健康和环境的承诺将取代不可持续的增长模式38。
跨学科研究应该在为这一变化制定议程方面发挥关键作用。迫切需要进行相关研究,以了解食品系统实现符合人类健康和可持续性目标的变化的发展潜力。
表 1 列出了一些重要的未解决问题和关键挑战。食品工业需要为这类努力作出贡献,但至关重要的是,要确保在这样做的同时,管理好由潜在的商业利益诱发的利益冲突。
此外,要继续积极开发指导研究人员和商业组织之间相互沟通的治理框架83,84。
参考文献:
(滑动下方文字查看)
1.Stuckler D, Nestle M. Big food,food systems, and global health. PLoS Med2012;9:e1001242.doi:10.1371/journal.pmed.1001242 pmid:22723746
2.Monteiro CA, Moubarac J-C,Cannon G, Ng SW, Popkin B. Ultra-processed products are becoming dominant inthe global food system. Obes Rev2013;14(Suppl 2):21-8. doi:10.1111/obr.12107pmid:24102801
3.Lobstein T, Brinsden HC. Atlasof childhood obesity.World Obesity Federation, 2019.
4.Swinburn B. Power dynamics in21st-century food systems. Nutrients2019;11:2544. doi:10.3390/nu11102544pmid:31652523
5.Scrinis G, Monteiro CA.Ultra-processed foods and the limits of product reformulation. Public HealthNutr2018;21:247-52. doi:10.1017/S1368980017001392 pmid:28703086
6.Agricultural Marketing ResourceCentre. USDA value-added Ag definition. Ames, Iowa, USA: Agricultural MarketingResource Centre, Iowa State University, 2019.(https://www.agmrc.org/business-development/getting-prepared/valueadded-agriculture/articles/usda-value-added-ag-definition).
7.Swinburn BA, Kraak VI, AllenderS, et al. The global syndemic of obesity, undernutrition, and climate change:the Lancet Commission report. Lancet2019;393:791-846.doi:10.1016/S0140-6736(18)32822-8 pmid:30700377
8.Willett W, Rockström J, LokenB, et al. Food in the Anthropocene: the EAT-Lancet Commission on healthy dietsfrom sustainable food systems. Lancet2019;393:447-92.doi:10.1016/S0140-6736(18)31788-4 pmid:30660336
9.Breslin PAS. An evolutionaryperspective on food and human taste. Curr Biol2013;23:R409-18.doi:10.1016/j.cub.2013.04.010 pmid:23660364
10.Gakidou E, Afshin A, Abajobir AA, et al., GBD 2016 Risk FactorsCollaborators. Global, regional, and national comparative risk assessment of 84behavioural, environmental and occupational, and metabolic risks or clusters ofrisks, 1990-2016: a systematic analysis for the Global Burden of Disease Study2016. Lancet2017;390:1345-422. doi:10.1016/S0140-6736(17)32366-8 pmid:28919119
11.Nestle M. Food politics: how the food industry influences nutritionand health.3rd ed. University of California Press, 2013.
12.Lang T, Heasman M. Food wars.Routledge, 2016.
13.Beckman J, Dyck J, Heerman KER. The global landscape of agriculturaltrade, 1995-2014.U.S. Department of Agriculture, Economic Research Service,2017.
14.Vandevijvere S, Jaacks LM, Monteiro CA, et al. Global trends inultraprocessed food and drink product sales and their association with adultbody mass index trajectories. Obes Rev2019;20(Suppl 2):10-9.doi:10.1111/obr.12860. pmid:31099480
15.Fiolet T, Srour B, Sellem L, et al. Consumption of ultra-processedfoods and cancer risk: results from NutriNet-Santé prospective cohort.BMJ2018;360:k322. doi:10.1136/bmj.k322 pmid:29444771Abstract/FREE Full Text
16.Srour B, Fezeu LK, Kesse-Guyot E, et al. Ultra-processed food intakeand risk of cardiovascular disease: prospective cohort study (NutriNet-Santé).BMJ2019;365:l1451. doi:10.1136/bmj.l1451 pmid:31142457Abstract/FREE Full Text
17.Shrimpton R, Rokx C. The double burden of malnutrition: a review ofglobal evidence. Health, nutrition and population (HNP) discussion paper 2012.http://documents.worldbank.org/curated/en/905651468339879888/pdf/795250WP0Doubl00Box037737900PUBLIC0.pdf
18.Nelson G, Bogard J, Lividini K, et al. Income growth and climatechange effects on global nutrition security to mid-century. Nature Sustainability2018;1:773-81doi:10.1038/s41893-018-0192-z.
19.Brooks J. Fish and chips in commercial foodservice, 2016. Grimsby:Seafish, 2017.https://www.seafish.org/media/Publications/Factsheet_-_Fish_and_Chips_in_Foodservice_2016.pdf
20.Centre for Diet and Activity Research. The food environmentassessment tool. MRC Epidemiology Unit, 2019. www.feat-tool.org.uk
21.Simon M. Appetite for profit: how the food industry undermines ourhealth and how to fight back.Nation Books, 2006.
22.Moodie R, Stuckler D, Monteiro C, et al., Lancet NCD Action Group.Profits and pandemics: prevention of harmful effects of tobacco, alcohol, andultra-processed food and drink industries. Lancet2013;381:670-9.doi:10.1016/S0140-6736(12)62089-3 pmid:23410611Web of Science
23.Mialon M, Swinburn B, Sacks G. A proposed approach to systematicallyidentify and monitor the corporate political activity of the food industry withrespect to public health using publicly available information. ObesRev2015;16:519-30. doi:10.1111/obr.12289 pmid:25988272
24.Corporate Europe Observatory. A red light for consumer information.The food industry’s €1-billion campaign to block health warnings onfood.Corporate Europe Observatory, 2010.
25.Vallgårda S, Holm L, Jensen JD. The Danish tax on saturated fat: whyit did not survive. Eur J Clin Nutr2015;69:223-6. doi:10.1038/ejcn.2014.224pmid:25351647
26.Tansey G, Worsley T. The food system: a guide.EarthscanPublications, 1995.
27.Rutter H, Savona N, Glonti K, et al. The need for a complex systemsmodel of evidence for public health. Lancet2017;390:2602-4.doi:10.1016/S0140-6736(17)31267-9 pmid:28622953
28.Aastrup J, Kotzab H. Forty years of out-of-stock research—andshelves are still empty. Int Rev Retail Distrib ConsumRes2010;20:147-64doi:10.1080/09593960903498284.
29.Scarborough P, Adhikari V, Harrington RA, et al. Impact of theannouncement and implementation of the UK Soft Drinks Industry Levy on sugarcontent, price, product size and number of available soft drinks in the UK,2015-19: A controlled interrupted time series analysis[ISRCTN18042742]. PLoSMed2020;17:e1003025. doi:10.1371/journal.pmed.1003025 pmid:32045418
30.Penney T, Adams J, White M. Industry reactions to the UK soft drinksindustry levy: unpacking the evolving discourse from announcement toimplementation (LB4). J Epidemiol Community Health2018;72(Suppl1):A43.Abstract/FREE Full Text
31.Burns C, Sacks G, Rayner M, Bilenkij G, Swinburn B. Correctlycalculating the cost of food. Nutr Rev2010;68:182-3, author reply 184-5.doi:10.1111/j.1753-4887.2010.00275.x pmid:20384849
32.Cairns G. Evolutions in food marketing, quantifying the impact, andpolicy implications. Appetite2013;62:194-7. doi:10.1016/j.appet.2012.07.016pmid:22858428
33.Augustin MA, Riley M, Stockmann R, et al. Role of food processing infood and nutrition security. Trends Food SciTechnol2016;56:115-25doi:10.1016/j.tifs.2016.08.005.
34.Monteiro CA, Cannon G, Levy RB, et al. Ultra-processed foods: whatthey are and how to identify them. Public Health Nutr2019;22:936-41.doi:10.1017/S1368980018003762 pmid:30744710
35.Williams P. Consumer understanding and use of health claims forfoods. Nutr Rev2005;63:256-64. doi:10.1111/j.1753-4887.2005.tb00382.xpmid:16121480Web of Science
36.Stuckler D, McKee M, Ebrahim S, Basu S. Manufacturing epidemics: therole of global producers in increased consumption of unhealthy commoditiesincluding processed foods, alcohol, and tobacco. PLoS Med2012;9:e1001235.doi:10.1371/journal.pmed.1001235 pmid:22745605
37.Lang T. Food industrialisation and food power: implications for foodgovernance. Dev Policy Rev2003;21:555-68doi:10.1111/j.1467-8659.2003.00223.x.
38.Muller M, Tagtow A, Roberts SL, Macdougall E. Aligning food systemspolicies to advance public health. J Hunger Environ Nutr2009;4:225-40.doi:10.1080/19320240903321193 pmid:23144671
39.Sacks G, Swinburn BA, Cameron AJ, Ruskin G. How food companiesinfluence evidence and opinion – straight from the horse’s mouth. Crit PublicHealth2018;28:253-6doi:10.1080/09581596.2017.1371844.
40.Porter M, Kramer MR. Creating shared value: how to reinventcapitalism - and unleash a wave of innovation and growth. Harv BusRev2011;89:62-77.
41.Henriques A, Richardson J, eds. The triple bottom line. Does it alladd up?1st ed. Routledge, 2014.
42.B Corporation. Certified B Corporation. 2019.https://bcorporation.net/
43.Jones P, Comfort D, Hillier D. Healthy eating and the UK’s majorfood retailers: a case study in corporate social responsibility. Br FoodJ2006;108:838-48doi:10.1108/00070700610702091.
44.Imamura F, Micha R, Khatibzadeh S, et al., Global Burden of DiseasesNutrition and Chronic Diseases Expert Group (NutriCoDE). Dietary quality amongmen and women in 187 countries in 1990 and 2010: a systematic assessment.Lancet Glob Health2015;3:e132-42. doi:10.1016/S2214-109X(14)70381-Xpmid:25701991
45.Eccles RG, Ioannou I, Serafeim G. The impact of corporatesustainability on organizational processes and performance. ManageSci2014;60:2835-57doi:10.1287/mnsc.2014.1984.
46.Ni Mhurchu C, Brown R, Jiang Y, Eyles H, Dunford E, Neal B. Nutrientprofile of 23 596 packaged supermarket foods and non-alcoholic beverages inAustralia and New Zealand. Public Health Nutr2016;19:401-8.doi:10.1017/S1368980015000968 pmid:25868881
47.Remnant J, Adams J. The nutritional content and cost of supermarketready-meals. Cross-pal analysis. Appetite2015;92:36-42. doi:10.1016/j.appet.2015.04.069pmid:25963106
48.Ejlerskov KT, Stead M, Adamson A, White M, Adams J. The nature of UKsupermarkets’ policies on checkout food and associations with healthfulness andtype of food displayed: cross-pal study. Int J Behav Nutr PhysAct2018;15:52. doi:10.1186/s12966-018-0684-2 pmid:29891005
49.Rivlin G. Rigged: supermarket shelves for sale. In: Almy J, WootanMG, eds. CSPI Nutrition Policy Project Report, 2016.https://cspinet.org/sites/default/files/attachment/CSPI_Rigged_4_small.pdf
50.The Food Foundation. Peas Please. London: The Food Foundation, 2017.https://foodfoundation.org.uk/about-peas-please/
51.Knai C, Petticrew M, Durand MA, et al. Has a public–privatepartnership resulted in action on healthier diets in England? An analysis of thePublic Health Responsibility Deal food pledges. FoodPolicy2015;54:1-10doi:10.1016/j.foodpol.2015.04.002.
52.He FJ, Brinsden HC, MacGregor GA. Salt reduction in the UnitedKingdom: a successful experiment in public health. J HumHypertens2014;28:345-52. doi:10.1038/jhh.2013.105 pmid:24172290
53.Department for Environment Food and Rural Affairs. Family food2012.National Statistics, 2013.https://assets.publishing.service.gov.uk/government/uploads/system/uploads/attachment_data/file/265243/familyfood-2012report-12dec13.pdf
54.Nguyen BT, Powell LM. The impact of restaurant consumption among USadults: effects on energy and nutrient intakes. Public HealthNutr2014;17:2445-52. doi:10.1017/S1368980014001153 pmid:25076113
55.Nago ES, Lachat CK, Dossa RA, Kolsteren PW. Association ofout-of-home eating with anthropometric changes: a systematic review ofprospective studies. Crit Rev Food Sci Nutr2014;54:1103-16.doi:10.1080/10408398.2011.627095 pmid:24499144
56.Adams J, Goffe L, Brown T, et al. Frequency and socio-demographic correlatesof eating meals out and take-away meals at home: cross-pal analysis ofthe UK national diet and nutrition survey, waves 1-4 (2008-12). Int J BehavNutr Phys Act2015;12:51. doi:10.1186/s12966-015-0210-8 pmid:25889159
57.Robinson E, Jones A, Whitelock V, Mead BR, Haynes A. (Over)eatingout at major UK restaurant chains: observational study of energy content ofmain meals. BMJ2018;363:k4982. doi:10.1136/bmj.k4982 pmid:30541906Abstract/FREEFull Text
58.Roberts SB, Das SK, Suen VMM, et al. Measured energy content offrequently purchased restaurant meals: multi-country cross pal study.BMJ2018;363:k4864. doi:10.1136/bmj.k4864 pmid:30541752Abstract/FREE Full Text
59.Hillier-Brown FC, Summerbell CD, Moore HJ, et al. A description ofinterventions promoting healthier ready-to-eat meals (to eat in, to take away,or to be delivered) sold by specific food outlets in England: a systematicmapping and evidence synthesis. BMC Public Health2017;17:93.doi:10.1186/s12889-016-3980-2. pmid:28103846
60.Hillier-Brown FC, Summerbell CD, Moore HJ, et al. The impact ofinterventions to promote healthier ready-to-eat meals (to eat in, to take awayor to be delivered) sold by specific food outlets open to the general public: asystematic review. Obes Rev2017;18:227-46. doi:10.1111/obr.12479 pmid:27899007
61.Crockett RA, King SE, Marteau TM, et al. Nutritional labelling forhealthier food or non-alcoholic drink purchasing and consumption. CochraneDatabase Syst Rev2018;2:CD009315. doi:10.1002/14651858.CD009315.pub2pmid:29482264
62.Zlatevska N, Neumann N, Dubelaar C. Mandatory calorie disclosure: acomprehensive analysis of its effect on consumers and retailers. JRetailing2018;94:89-101doi:10.1016/j.jretai.2017.09.007.
63.Hollands GJ, Shemilt I, Marteau TM, et al. Portion, package ortableware size for changing selection and consumption of food, alcohol andtobacco. Cochrane Database Syst Rev2015;9:CD011045.doi:10.1002/14651858.CD011045.pub2 pmid:26368271
64.Goffe L, Hillier-Brown F, Doherty A, et al. Comparison of sodiumcontent of meals served by independent takeaways using standard versus reducedholed salt shakers: cross-pal study. Int J Behav Nutr PhysAct2016;13:102. doi:10.1186/s12966-016-0429-z pmid:27670137
65.Cornelsen L, Mytton OT, Adams J, et al. Change in non-alcoholic beveragesales following a 10-pence levy on sugar-sweetened beverages within a nationalchain of restaurants in the UK: interrupted time series analysis of a naturalexperiment. J Epidemiol Community Health2017;71:1107-12.doi:10.1136/jech-2017-209947 pmid:29038317Abstract/FREE Full Text
66.Welch S. National food brands increasingly seek small food companiesto reinvent themselves. Crain’s Detroit Business. Detroit, ILL.CrainCommunications,2016.
67.Yau A, Adams J, Monsivais P. Time trends in adherence to UK dietaryrecommendations and associated sociodemographic inequalities, 1986-2012: arepeated cross-pal analysis. Eur J Clin Nutr2019;73:997-1005.doi:10.1038/s41430-018-0347-z pmid:30446763
68.Bottemiller Evich H, Boudreau C. The big Washington food fight. POLITICO,2017.https://www.politico.com/story/2017/11/26/food-lobby-consumer-tastes-washington-190528.
69.Haddad L. Reward food companies for improving nutrition.Nature2018;556:19-22. doi:10.1038/d41586-018-03918-7 pmid:29620753
70.Battilana J, Pache A-C, Sengul M, Kimsey M. The dual-purposeplaybook. Harv Bus Rev2019;97:124-33.https://hbr.org/2019/03/the-dual-purpose-playbook
71.Malhi L, Karanfil O, Merth T, Acheson M, Palmer A, Finegood DT.Places to intervene to make complex food systems more healthy, green, fair, andaffordable. J Hunger Environ Nutr2009;4:466-76. doi:10.1080/19320240903346448pmid:23173029
72.Department of Health and Social Care. Childhood obesity: a plan foraction, chapter 2.HM Government, 2018.https://www.gov.uk/government/publications/childhood-obesity-a-plan-for-action-chapter-2
73.Lencucha R, Dubé L, Blouin C, Hennis A, Pardon M, Drager N.Fostering the catalyst role of government in advancing healthy foodenvironments. Int J Health Policy Manag2018;7:485-90.doi:10.15171/ijhpm.2018.10 pmid:29935125
74.Food Foundation, Food Climate Research Network. Plating up progress.Part 2: 'Must-have metrics.Food Foundation, 2019.https://fcrn.org.uk/sites/default/files/plating-up-progress_report2_digital.pdf
75.Kauer I, Marije Boomsma, Paul Vos, Simona Kramer, Ellen Poolman,Fiona Kirk, et al. Access to Nutrition Index. Global Index 2018.Access toNutrition Foundation, 2018. https://www.accesstonutrition.org/
76.Swinburn B, Vandevijvere S. INFORMAS (International Network for Foodand Obesity/non-communicable Diseases (NCDs) Research, Monitoring and ActionSupport). School of Population Health, University of Auckland, 2019.https://www.informas.org/about-informas/
77.World Health Organization. WHO Framework Convention on TobaccoControl.World Health Organization, 2003. https://apps.who.int/iris/bitstream/handle/10665/42811/9241591013.pdf;jsessionid=AC0D0FB84374FD5662A7BD2720793B3E?sequence=1
78.Johnston LM, Finegood DT. Cross-sector partnerships and publichealth: challenges and opportunities for addressing obesity and noncommunicablediseases through engagement with the private sector. Annu Rev PublicHealth2015;36:255-71. doi:10.1146/annurev-publhealth-031914-122802pmid:25581149
79.Solomon RC, Flores F. Building trust. In business, politics,relationships, and life.Oxford University Press,2003doi:10.1093/0195161114.001.0001.
80.Lang T. Reshaping the food system for ecological public health. JHunger Environ Nutr2009;4:315-35. doi:10.1080/19320240903321227 pmid:23144673
81.Bua A, Escobar O. Participatory-deliberative processes and publicpolicy agendas: lessons for policy and practice. Policy Design andPractice2018;1:126-40. doi:10.1080/25741292.2018.1469242.
82.Department for Environment Food and Rural Affairs. National FoodStrategy. DEFRA, 2019. https://www.nationalfoodstrategy.org/
83.Cullerton K, Adams J, Forouhi N, Francis O, White M. What principlesshould guide interactions between population health researchers and the foodindustry? Systematic scoping review of peer-reviewed and grey literature. ObesRev2019;20:1073-84. doi:10.1111/obr.12851 pmid:30968553
84.Cullerton K, Adams J, Francis O, Forouhi N, White M. Buildingconsensus on interactions between population health researchers and the foodindustry: two-stage, online, international Delphi study and stakeholder survey.PLoS One2019;14:e0221250. doi:10.1371/journal.pone.0221250 pmid:31437189
原文链接:https://www.bmj.com/content/368/bmj.m545
作者|Martin White,Emilie Aguirre,Diane T Finegood,Chris Holmes,Gary Sacks和Richard Smith
编译|张砚宁
审校|617